许昌市人民政府关于印发许昌市加快数字化转型推动制造业高端化智能化绿色化发展行动计划(2024-2025年)的通知
许政〔2024〕 3号
许昌市人民政府
关于印发许昌市加快数字化转型推动制造业
高端化智能化绿色化发展行动计划
(2024-2025年)的通知
各县(市、区)人民政府,市城乡一体化示范区、经济技术开发区、东城区管委会,市人民政府各部门:
现将《许昌市加快数字化转型推动制造业高端化智能化绿色化发展行动计划(2024-2025年)》印发给你们,请认真贯彻落实。
2024年2月1日  
许昌市加快数字化转型推动制造业高端化
智能化绿色化发展行动计划(2024-2025年)
为深入贯彻党的二十大精神,深入实施数字化转型战略,落实《河南省加快数字化转型推动制造业高端化智能化绿色化发展行动计划(2023-2025年)》要求,加快推动制造业高端化、智能化、绿色化发展,助力建设制造强市、数字强市,制定本行动计划。
一、总体要求
(一)指导思想
以习近平新时代中国特色社会主义思想为指导,立足新发展阶段,完整、准确、全面贯彻新发展理念,积极融入新发展格局,深入实施数字化转型战略,以新一代信息技术与制造业融合为主线,坚持按企业、行业、区域分类推进制造业数字化转型,实现产业数字化和数字产业化协同发展,不断完善产业链,提升价值链,推动制造业高端化、智能化、绿色化发展,为加快建设制造强市和数字强市提供有力支撑。
(二)主要目标
到2025年,5G(第五代移动通信技术)、大数据、人工智能等新一代信息技术与制造业融合成为制造强市重要支撑,重点行业规模以上制造企业实现智能应用场景全覆盖。规模以上制造企业数字化研发设计工具普及率达到85%以上、生产设备数字化率达到64%以上、关键工序数控化率达到70%以上,全市信息化和工业化融合发展水平保持全省第一方阵,带动全市制造业综合实力显著增强。

二、主要任务
(一)实施数字化转型引领行动
1.加快企业数字化赋能。推动企业数字化转型,构建“专精特新”中小企业、隐形冠军企业、头雁企业、专精特新“小巨人”企业和制造业单项冠军企业融通发展的良性发展格局。支持企业运用新一代信息技术开展平台化设计、智能化制造、网络化协同、个性化定制、服务化延伸、数字化管理等业务创新,实施数字化转型示范项目,培育行业应用场景,打造技术实力强、业务模式优、管理理念新、质量效益高的制造业“数字领航”企业。鼓励企业建设行业工业互联网平台,将数字化转型经验转化为标准化解决方案辐射推广。支持企业上云用平台,实现研发、设计、采购、生产、销售、物流、库存等业务在线协同,推广应用集中采购、资源融合、共享生产、协同物流、新零售等解决方案,提高产业链协作效率和供应链一体化协同水平。面向重点行业打造中小企业数字化转型标杆,形成可复制推广的典型模式,加快中小企业数字化转型步伐。到2025年,力争培育建设4个省级以上“数字领航”企业,打造30个省级以上中小企业数字化转型标杆。(责任单位:市工业和信息化局、市发展和改革委员会)
2.提升行业数字化水平。围绕全市十大重点产业集群、16条重点产业链,坚持“一群一策”“一链一策”推动重点产业链群数字化升级。支持超硬材料、新型电力装备、新型建材等企业、基础电信运营商、第三方机构等建设产业链数字化平台,汇聚设备、产能、产品、供应渠道等资源,推动供应链、创新链、产业链、资金链、人才链“五链同构”,开展协同设计、协同采购、协同制造、协同配送等应用,提升产业链协作效率,赋能产业链相关企业融通发展。明确产业链上下游关键节点及头部企业、重点研发机构,建立锻长板补短板重点事项清单,支撑延链补链强链,构建现代化产业体系。(责任单位:市工业和信息化局、市发展和改革委员会、市通信发展管理办公室)
3.推进区域数字化转型。面向省级先进制造业开发区、重点工业园区、数字化专业园区等制定“一区一业一样板”的数字化转型总体工作方案。支持建设开发区数字化平台,加快内外网升级和数字化改造,打通数据链、创新链、产业链,推动区域整体数字化转型,提升开发区、园区数字化、网络化和智能化运营能力。加快区域资源共享,大力发展中央工厂、协同制造、共享制造、众包众创、集采集销等新模式,提升区域制造资源和创新资源的共享和协作水平。到2025年,以省级先进制造业开发区为重点打造5个省级以上数字化转型示范区。(责任单位:市工业和信息化局、市发展和改革委员会)
(二)实施高端制造突破行动
4.推动关键技术高端化发展。以生产共性技术、系统集成方案等为重点,围绕超硬材料、硅碳新材料、节能环保装备、储能技术等前沿领域,支持企业联合高校、科研机构、行业协会、数字服务商等开展技术攻关,突破工业现场多维智能感知、基于人机协作的生产过程优化、装备与生产过程数字孪生、质量在线精密检测、生产过程精益管控、装备故障诊断与预测性维护、复杂环境动态生产计划与调度、生产全流程智能决策、供应链协同优化等生产共性技术,解决一批卡脖子技术难题,形成一批关键核心技术创新应用场景,研发和推广平台化、组件化的行业系统解决方案。到2025年,力争突破一批关键核心技术和形成一批典型创新应用场景,持续增强创新效能。(责任单位:市科学技术局、市工业和信息化局、市发展和改革委员会)
5.推动产品价值链高端化提升。深入推进企业研发活动全覆盖,加快智能产品研发应用,提升产品竞争力和技术附加值。推动5G、大数据、人工智能、数字孪生、虚拟现实、增强现实等新技术与制造装备深化融合应用,大力发展智能工业传感器、智能工业网关、智能可编程逻辑控制器等工业智能硬件设备,智能家居产品、智能穿戴设备、智能家电、智能服务机器人、智能网联汽车等智能产品,推进智能设备、智能产品在工业、农业、交通、医疗、教育、健康等领域的应用推广。支持企业积极适应市场需求变化,开展个性化定制、柔性生产,提高生产效率,降低成本能耗。鼓励企业实行产品全生命周期管理,打造从订单接收、生产制造、产品交付、售后服务、资源回收全流程服务体系,持续培育服务型制造业。到2025年,在重点行业领域培育一批智能产品,有效提升产品高端化供给能力。(责任单位:市工业和信息化局、市科学技术局)
6.推进制造业产业链高端化延伸。改造提升传统产业、培育壮大新兴产业、前瞻布局未来产业,走新型工业化道路。巩固电力装备、超硬材料、建材、化工、轻纺、中医药等传统优势产业,加快高端化智能化绿色化改造步伐,提升全产业链竞争力。着力培育新一代信息技术、新材料、生物医药、高端装备制造、新能源及智能网联汽车、节能环保等6大战略性新兴产业,加快关键核心技术研发应用,夯实产业基础,壮大产业规模,培育新兴支柱产业。紧密跟踪科技前沿,把握未来产业变革趋势,结合许昌产业实际,重点布局氢能及新型储能、生命健康科学、前沿新材料产业;加大招商引资力度,孵化培育未来信息网络、通用人工智能、元宇宙等产业,加快新技术产业化进程,力争创造一批原创性、颠覆性成果,在重大领域、细分领域换道抢滩,抢占产业发展制高点。到2025年,传统优势产业实现集群集约发展,战略性新兴产业综合实力明显提升,未来产业引领带动作用初步显现,战略性新兴产业和未来产业增加值达到1500亿元。(责任单位:市工业和信息化局、市发展和改革委员会)
(三)实施智能制造提升行动
7.建设智能应用场景。支持企业聚焦精益运营、质量管控、敏捷协同、设备管理、产量提升、能耗管控等关键环节,打造“5G+”“数字孪生+”“人工智能+”等智能制造应用场景。重点围绕数据与算法驱动的精准工业质检、数字空间中高效规划和迭代工艺、物料自动存取和管控的智能仓储、智能机器与人员协同的敏捷作业、全环节质量数据汇聚与精准追溯、设备可视化运行监控与故障洞察、自适应生产变化的产线柔性配置、实时精准与动态响应的智能排程、全要素透明可控的精益生产管理、产供销一体化协同生产计划优化等10个重点方向,支持企业建设智能应用场景,推进人工智能在生产制造环节的普及使用。到2025年,实现重点行业规模以上制造企业智能应用场景全覆盖。(责任单位:市工业和信息化局)
8.打造智能车间。聚焦“装备应用、物料配送、生产管控、信息追溯、能源消耗、安全环保”建设内容,支持企业打造示范引领作用强、综合效益显著的智能车间。推动智能设备广泛应用和互联互通,通过生产管理软件与办公软件集成互通,实现生产计划智能排产,生产过程可视化管理。通过多种传感器技术、数据采集卡等方式,实时采集设备运行的多种参数、测量数据和报警信息等,对生产过程进行实时感知控制、信息高效处理,实现车间柔性生产。完善质量管控体系,推动智能检测设备与生产过程实时交互,实现产品质量精准控制。完善仓储物流管理系统,提升入库管理、库存管理、出库管理、货物跟踪追踪、自动化处理等方面综合管理运营能力和工作效率。应用物联网系统、云计算技术和大数据平台等,完善全程可追溯体系,实现产品高效溯源。推进能源消耗智能管控,支持企业建立产耗预测模型,统计分析高能耗设备能耗数据,实现能源优化调度和平衡预测。到2025年,累计建设75个以上智能车间。(责任单位:市工业和信息化局、市通信发展管理办公室)
9.培育智能工厂。按照“数据驱动、虚实融合、柔性敏捷、全局协同、绿色安全”建设原则,聚焦“装备互联、系统互通、数据互享”建设内容,打造覆盖生产全流程、管理全方位、产品全生命周期的智能工厂。围绕离散型和流程型两个方向,支持企业建立完善内外网系统,广泛应用IPv6、5G等技术,推动智能装备全面应用、高度互联。支持企业建设完善制造执行、资源计划、产品数据、试验数据、质量信息等管理系统,推动管理系统集成互通。支持企业建立生产过程数据采集和分析系统,实现生产现场数据自动上传和可视化管理,推动数据全流程充分共享,实现研发设计、生产制造、经营管理、质量管控、产品追溯、市场营销等方面高度协同。支持企业建立数据安全防护体系,提升信息安全保障能力。到2025年,累计建设25个以上智能工厂。(责任单位:市工业和信息化局、市通信发展管理办公室)
(四)实施绿色制造升级行动
10.开展数字化绿色设计。利用数字技术实现研发设计数字化,协同研发低碳新技术、新产品,推进生产源头节能减碳。聚焦产品全生命周期绿色化,加大产品轻量化、模块化、集成化、智能化等绿色设计共性技术创新研发力度,支持创建工业产品绿色设计示范企业,开发推广具有无害化、节能、环保、高可靠性、长寿命和易回收等特性的绿色产品。依托人工智能、物联网等数字技术加强降碳新技术研发,加快突破生产工艺深度脱碳、二氧化碳回收循环利用等技术,支持节能降碳技术研发示范应用。推广应用高性能、轻量化、绿色环保新型材料,着力提升绿色低碳产品市场占有率,引导绿色消费理念。到2025年,新增8-10个绿色设计产品和节能节水技术装备产品。(责任单位:市工业和信息化局、市科学技术局、市发展和改革委员会、市商务局、市财政局)11.推动数字化绿色生产。推动企业实施绿色化改造升级,推进数字技术与生产设备、工艺流程深度融合,推广“工业互联网+绿色低碳”解决方案,赋能生产过程节能减排,实现降本增效、绿色低碳发展。实施重点行业企业绩效分级提升行动,制定年度企业绩效分级提升工作计划,以争创A级企业、绩效引领企业、B级企业和消除D级企业为带动,推动全行业整体提升。到2025年,全市重点行业绩效分级B级及以上企业总数力争达到200家以上,基本消除D级企业。大力开展绿色低碳产品创新、绿色工厂提质发展、绿色供应链协同、绿色园区建设等行动,建设一批绿色工厂,争创一批国家级、省级能效“领跑者”企业、水效“领跑者”企业。到2025年,新增10个省级以上绿色工厂。(责任单位:市工业和信息化局、市发展和改革委员会、市生态环境局)
12.构建数字化绿色供应链。坚持数字化引领和绿色化协同,推动数字赋能绿色制造,完善绿色制造体系。支持依托制造业重点企业建设绿色低碳园区、数字化能碳管理中心。以上下游企业绿色制造数据流通共享为重点推动供应链绿色化协同升级。支持企业完善绿色供应链,加快建立以资源节约、环境友好为导向的采购、生产、营销、回收及物流体系,打造一批覆盖全产业链的绿色供应链管理示范企业。鼓励企业搭建数据共享、资源动态优化配置的绿色供应链管理信息平台,实现资源能源消耗、污染物排放、资源综合利用效率等数据传递和绿色管控。到2025年,新增2家绿色供应链管理企业。(责任单位:市发展和改革委员会、市科学技术局、市工业和信息化局)
(五)实施数字化支撑强化行动
13.推动工业软件重点突破。加快开发首版次高端软件,发展面向新型智能终端、智能装备等的基础软件平台以及面向各行业、各领域的重大集成应用平台。大力发展工业软件,借助开源社区等开放开发平台,推动软件企业共享合作。培育壮大软件企业,积极引进国内知名软件开发应用企业,根据制造业企业差异化需求量身定制软件解决方案。推动软件企业建立产品质量全生命周期保障机制,促进技术创新和产品迭代,加快重点领域规模化应用。支持企业围绕行业场景开发应用推广软件系统,申报软件专利。支持许昌相关创新应用示范园建设省级软件产业园区,加强软件和信息技术类企业汇聚,培育壮大电子信息产业和软件服务产业。到2025年,认定2个首版次软件,争创1个中国软件名园。(责任单位:市工业和信息化局、市科学技术局、市发展和改革委员会)
14.加快发展重大技术装备。加强重大技术装备首台(套)创新产品研发和推广应用,持续推进“机器换人”,推动智能装备水平整体提升。巩固提升电力装备、汽车及零部件、成套装备等领域优势,加快传统装备制造业转型升级,积极引进培育高端装备产品,推动装备制造业大型化、智能化、成套化、服务化、国际化转型。发挥企业创新的主体作用和产学研用协同创新能力,实施科学技术重大专项、攻克一批智能感知、高性能控制、精密加工、人机协作、精益管控、供应链协同等共性关键技术。推动5G、大数据、人工智能、数字孪生、虚拟现实、增强现实等新技术与制造装备深化融合应用,发展智能工控系统、智能工业母机、协作机器人等新型智能制造装备。到2025年,新认定省首台(套)重大技术装备4个,支持10个以上“机器换人”示范项目,持续壮大智能电力装备产业集群。(责任单位:市工业和信息化局、市科学技术局、市发展和改革委员会)
15.培育数字化解决方案供应商。聚焦制造业数字化转型关键领域,培育壮大数字化转型服务企业,积极引进一批国内外知名数字化解决方案供应商。支持企业剥离信息技术部门,组建独立法人实体,面向行业提供专业化、规模化服务。支持电信运营企业加强与制造业企业深度对接,提供数字化转型系统解决方案。以中小企业数字化转型需求为导向,引导开发一批轻量化、易维护、低成本、一站式解决方案。鼓励制造业企业、科研机构、基础电信运营商、数字化服务商等协同合作,建设制造业数字化赋能中心,建立从技术创新、产业孵化到应用推广的全方位服务体系。到2025年,引进培育10家左右省内领先数字化服务商,建设2-3个省级制造业数字化赋能中心。(责任单位:市工业和信息化局、市发展和改革委员会、市通信发展管理办公室)
(六)实施数字化基础建设行动
16.优化升级网络设施。加快“千兆城市”建设,深入推进千兆光网规模化部署应用,持续扩大千兆光网覆盖范围。深化开展“5G+全行业”点亮许昌专项行动,以标杆项目为引领,加快工业互联网、5G工厂等项目复制推广。统筹布局以数据中心、大数据设施、计算设施以及新一代信息技术公共服务平台为核心的数据基础设施。加快推进许昌多个政务平台融合,探索适合我市的“云、网、墙”运营模式。推进中原人工智能计算中心(二期)、边缘云计算中心等数字经济重大项目建设。运用新型网络技术和先进适用技术建设企业内网,全面支撑生产装备、信息采集设备、生产管理系统等生产要素广泛互联,打造企业内网改造标杆。到2025年,打造10个制造企业内网改造标杆。(责任单位:市通信发展管理办公室、市政务服务和大数据管理局、市工业和信息化局)
17.构建工业互联网平台体系。鼓励“专精特新”“单项冠军”“数字领航”等企业建设细分领域工业互联网平台,构建多层次工业互联网平台体系,推动纵向整合行业资源、横向跨界赋能,持续提升设备接入、知识沉淀、应用开发等能力,为企业提供规范、开放的集成应用服务和协同制造支撑。持续开展工业互联网一体化进园区“百城千园行”活动,加快平台应用推广。实施综合性工业互联网平台改造提升工程,推进各类平台互联互通,打造制造业“智慧大脑”,为决策分析提供科学依据和有力支撑。到2025年,打造5个省级以上工业互联网平台。(责任单位:市工业和信息化局、市通信发展管理办公室)
18.加快标准推广应用。支持企业开展两化融合管理体系升级版贯标,建立系统化运行管理机制,探索两化融合管理体系与内控、质量、环境等体系融合方法和路径,助力企业打造数字经济时代下新型能力。常态化开展数字化转型贯标工作,高标准建设数字化转型贯标试点企业,培育数字化转型贯标咨询服务机构。在制造业企业中全面开展数字化诊断服务工作,实现重点行业规模以上制造业企业诊断服务全覆盖。广泛开展数据管理能力成熟度评估模型贯标,帮助企业运用先进数据管理理念和方法形成和评价自身数据管理能力,持续完善数据管理组织、程序和制度。支持制造企业、科研机构、行业协会等参与制定制造业数字化领域国家标准、行业标准、地方标准和团体标准。到2025年,推动30家企业开展两化融合管理体系升级版贯标评定,300家企业开展升级版对标诊断,30家企业开展数据管理能力成熟度评估模型贯标。(责任单位:市工业和信息化局)
(七)实施重点项目支撑行动
19.强化诊断服务效果。坚持“诊断服务+改造升级”路径,在全市规模以上制造业企业中广泛开展诊断服务工作,引导企业精准实施技术改造和工艺革新,实现降本增效、产业升级。围绕钢铁、化工、建材、有色金属等重点行业和数据中心、通信基站等领域的重点企业开展节能诊断,掌握企业用能结构、能源比例,提出针对性的节能改造方案,实现行业能效稳步提升。围绕高排放行业企业开展减污诊断,对企业污染治理和排放情况进行调查摸底,提出针对性改进措施,指导企业科学、精准治污。依托河南省数字化转型服务平台,开展数字化转型诊断,为制造业企业数字化转型把脉问诊。鼓励引导电信运营商、数字化转型服务商等以诊断报告为基础开展数字化转型方案设计,开发应用推广智能应用场景,为制造业企业量身定制数字化转型系统化解决方案。到2025年,实现重点行业规模以上制造业企业诊断服务全覆盖。(责任单位:市工业和信息化局、市生态环境局)20.推进重点项目建设。以诊断服务为基础,重点围绕十大产业集群和16个重点产业链,实施一批高端化智能化绿色化改造项目。实施高端化改造项目,支持企业设备更新和技术改造,扩大产能规模、提升生产效率。积极承接国家重点研发项目和省级重大科技专项项目,支持企业开展基础零部件(元器件)、先进基础工艺、关键基础材料、产业技术基础“四基”攻关,集中优势资源解决制约产业链升级的关键瓶颈。实施智能化改造项目,推动新一代信息技术与制造业深度融合,加快推进制造业企业数字化转型,推动企业内外网改造,广泛推广应用工业软件、管理软件、设计软件等,建设应用综合性及细分领域工业互联网平台,实现系统互联互通、制造流程优化和高度协同。实施绿色化改造项目,有效提升工业企业污染治理水平。推进高排放传统企业入园发展,实现污染物超低排放或近零排放。推动重点用能行业节能降耗,推广使用清洁能源,加快构建资源循环利用体系,实现绿色低碳发展。到2025年,全市实施高端化智能化绿色化改造项目800个以上,总投资1800亿元左右。(责任单位:市工业和信息化局、市发展和改革委员会、市科学技术局、市生态环境局)
21.优化项目服务保障。大力推进“三个一批”项目建设,完善重点项目审批“绿色通道”,加强用地用工用电用暖等要素保障,完善融资对接长效机制,服务保障项目尽快落地开工、尽早投产达效。注重企业招引,用好平台招商、以商招商,推动开发区提质扩容,吸引更多优质企业和项目入驻园区。分批选择高端化、智能化、绿色化改造重点项目,列入周交办月讲评,协调解决矛盾问题,加快项目建设进度,力争尽早投产达效。注重分类指导,完善资料凭证,推进项目及时入库纳统。(责任单位:市发展和改革委员会、市工业和信息化局、市商务局、市自然资源和规划局、市人力资源和社会保障局、市住房和城乡建设局、市金融工作局)
(八)实施数字化能力提升行动
22.提升企业家数字素养。抓住企业家这一关键少数,实施“数字换脑”行动。举办莲城企业家大讲堂、企业家沙龙等活动,邀请国内外知名专家学者、优秀企业家代表授课交流,提升企业家“数字化”素养。联合知名高校举办数字化转型专项培训,组织企业家观摩考察等活动,深入学习发达地区、知名企业先进理念和转型模式,提升企业家数字化领导力,建立数字化思维决策能力。发挥企业家联谊会、地区商会、行业协会等作用,引导企业之间结对共建,企业家交流互学。弘扬企业家精神和工匠精神,积极营造企业家和民营企业健康成长良好环境。到2025年,力争打造一支具有现代经营理念、全球视野和国内竞争力的现代企业家队伍。(责任单位:市工业和信息化局、市工商业联合会)
23.强化高层次人才引育。围绕制造业数字化转型需求,创新柔性引才聚才机制,柔性引进重大项目推进、重点技术攻关等所急需的“高精尖”短缺人才。实施企业经营管理人才提升行动,加大对企业数字化专业人才的培训力度,通过举办数字化转型专项培训,开展典型企业考察观摩,实行企业结对帮扶等形式,培育企业数字化人才队伍。深入实施“许昌英才计划”3.0版政策体系,建立完善“创新人才+创业团队+优质项目”的引才模式,充分发挥“人才服务联盟”作用,吸引集聚高层次科学技术创新人才和团队。完善企业首席信息官制度,推动企业首席数据官制度建设,加强数字化转型顶层设计,形成企业数字生产力。到2025年,引育一批数字化转型领域领军人才,重点产业链骨干企业基本建立职责清晰、运转高效的首席数据官机制。(责任单位:市委组织部、市人力资源和社会保障局、市科学技术局、市工业和信息化局)
24.加强数字技能人才培养。持续推进“人人持证、技能河南”建设,增强产业工人数字技能素质。加强政校企三方合作与交流,支持高等院校围绕我市企业数字化转型实际需求,做好专业调整和培养目标修订工作,开展数字化技能人才定向培养。协调中大型企业为高校在联合技术研究、现代产业学院建设、实习实训基地提升、师资队伍培养、课程体系建设等方面提供大力支持,制定切实有效措施吸引毕业生本地就业,为我市制造业企业数字化转型量身定制人才解决方案,补齐数字化转型人才短板。到2025年,初步建立与我市制造业数字化转型需求相匹配的高素质人才队伍。(责任单位:市人力资源和社会保障局、市教育局、市工业和信息化局)
三、组织实施
(一)加强组织领导。发挥市制造强市建设领导小组统筹协调作用,研究解决制造业数字化转型推进过程中的重大问题,谋划部署重点工作,督促落实重要事项。各县(市、区)要结合本地实际,明确任务台账、完善推进机制、细化工作措施、压实工作责任,确保各项重点任务落到实处。
(二)强化扶持奖励。对企业在数字化转型过程中争创国家级试点示范项目、推动工业互联网创新发展、建设智能应用场景、发展制造业数字化服务商、实施“机器换人”示范项目、推广应用“三首”产品方面获得省级财政资金奖励扶持的,鼓励各县(市、区)根据实际配套补助。
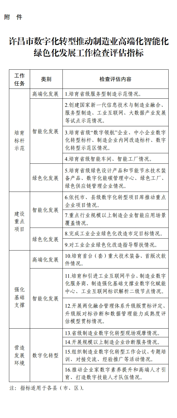
(三)严格检查评估。建立“月通报、季调度、年中观摩、年底检查评估”机制,每月对各地重点指标完成情况进行通报;每季度召开调度会,对各地、各部门工作进行总结点评;年中组织现场观摩活动,督促各地对标先进、学习交流;年底对各地工作开展情况开展检查评估。
(四)营造良好环境。遴选制造业数字化转型优秀案例,建立多渠道宣传推广机制,营造典型示范、借鉴学习的良好氛围。组织政府部门、重点企业负责同志参加专题培训、考察学习等活动,树立数字化思维,促进领导能力提升。组织参加高水平、专业化制造业数字化转型会议、论坛、展会等活动,开展技术创新、展示体验、供需对接、应用促进等交流合作。
附件:许昌市数字化转型推动制造业高端化智能化绿色化发展工作检查评估指标
